政策通知
【政策通知】广东省人民政府办公厅关于印发广东省进一步促进工业经济平稳增长若干措施的通知
2022.12.15 10:49

广东省人民政府办公厅关于印发广东省进一步促进工业经济平稳增长若干措施的通知

粤办函〔2022〕270号


各地级以上市人民政府,省政府各部门、各直属机构:


《广东省进一步促进工业经济平稳增长若干措施》已经省人民政府同意,现印发给你们,请认真贯彻执行。执行过程中遇到的问题,请径向省工业和信息化厅反映。


省政府办公厅

2022年8月24日



广东省进一步促进工业经济平稳增长若干措施

为深入贯彻落实习近平总书记关于“疫情要防住、经济要稳住、发展要安全”的重要指示精神,牢牢把握三季度关键期,聚焦全年目标任务精准发力,进一步促进工业经济平稳增长,提振发展信心、稳定市场预期,确保全年工业经济运行在合理区间,现提出以下措施。


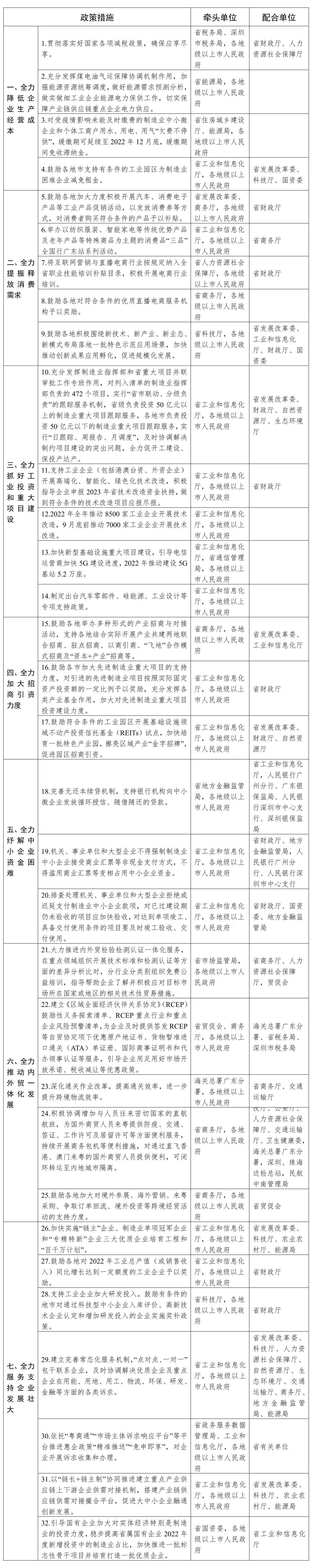
全力降低企业生产经营成本。

贯彻落实好国家各项减税政策,确保应享尽享。充分发挥煤电油气运保障协调机制作用,加强能源资源统筹调度,做好能源需求预测分析,做实做细工业企业能源电力保供工作,切实保障产业链供应链重点企业电力供应。对受疫情影响未能及时缴费的制造业中小微企业和个体工商户用水、用电、用气“欠费不停供”,缓缴期可延续至2022年12月底,缓缴期间免收滞纳金。鼓励各地市支持有条件的工业园区为制造业困难企业减免租金。


全力提振释放消费需求。

鼓励各地加大力度积极开展汽车、消费电子产品等工业产品促销活动,以发放消费券等方式,对消费者购买符合条件的产品予以补贴。举办以纺织服装、智能家电等传统优势产品及老年产品等特殊商品为主题的消费品“三品”全国行广东站系列活动。将互联网营销与直播电商行业按规定纳入全省职业技能培训补贴目录,积极开展电商行业培训。鼓励各地对符合条件的优质直播电商服务机构予以奖励。鼓励各地积极围绕新技术、新产业、新业态、新模式布局落地一批特色示范应用场景,加快推动创新成果应用孵化,促进规模化发展。


全力抓好工业投资和重大项目建设。

充分发挥制造业指挥部和省重大项目并联审批工作专班作用,对列入清单的制造业指挥部负责的472个项目,实行“省市联动、分级负责”的跟踪服务机制,省级负责投资50亿元以上的制造业重大项目跟踪服务,各地市负责投资50亿元以下的制造业重大项目跟踪服务,实行“日跟踪、周报告、月调度”,及时协调解决制约项目建设的突出问题,全力促开工建设、保投产达产。支持工业企业(包括港澳台资、外资企业)开展高端化、智能化、绿色化技术改造,积极指导企业申报2023年省技术改造资金扶持,做到符合条件的技术改造项目应报尽报。2022年全年推动8500家工业企业开展技术改造,9月底前推动7000家工业企业开展技术改造。加快新型基础设施重大项目建设,引导电信运营商加快5G建设进度,2022年推动建设5G基站5.2万座。制定出台汽车零部件、硅能源、工业设计等专项支持政策。


全力加大招商引资力度。

鼓励各地举办多种形式的产业招商与对接活动,支持各地结合实际开展产业共建两地联合招商、驻点招商、以商引商、“飞地”合作模式招商及“资本+产业”招商等。鼓励各市加大先进制造业重大项目的支持力度,对引进的先进制造业项目按照实际固定资产投资额的一定比例予以奖励,充分发挥各类产业基金作用,加大对先进制造业重大项目投资建设力度。鼓励符合条件的工业园区开展基础设施领域不动产投资信托基金(REITs)试点,加快培育一批特色产业园,擦亮区域产业“金字招牌”,促进园区招商引资。


全力纾解中小企业资金困难。

完善无还本续贷机制,支持银行机构向中小微企业发放循环授信、随借随还的贷款。机关、事业单位和大型企业不得强制制造业中小企业接受商业汇票等非现金支付方式,不得滥用商业汇票等变相占用中小企业资金。排查处理机关、事业单位和大型企业拒绝或迟延支付制造业中小企业款项,对已过建设期仍未验收的项目应加快验收,对达到单项竣工、具备交付使用条件的项目要及时竣工验收、交付使用。


全力推动内外贸一体化发展。

大力推进内外贸检验检测认证一体化服务,在重点领域组织开展技术标准和检测认证等方面的差异分析比对,分行业分类别组织免费公益培训,指导帮助企业了解并积极应对目标市场所在国家或地区的相关技术性贸易措施。建立《区域全面经济伙伴关系协定》(RCEP)鼓励性义务探索清单、RCEP重点行业和重点企业风险预警清单,为企业及时提供签发RCEP等自贸协定项下优惠原产地证书、货物暂准进口通关(ATA)单证册、国际商事证明书和代办领事认证等服务,引导企业用足用好市场开放承诺、税收减让等优惠政策。深化通关作业改革,提高通关效率,进一步提升跨境物流效率。积极协调增加与人员往来密切国家的直航航班,为国外商贸人员来粤提供防疫、交通、签证、工作许可及居留许可等方面便利服务,持续开展商务包机等便利措施,对通过直飞香港、澳门来粤的国外商贸人员提供便利,可闭环转运至内地城市隔离。鼓励各地加大对境外参展、海外营销、来粤采购、争取订单回流、境外投资等跨境经贸活动的支持力度。


全力服务支持企业发展壮大。

加快实施“链主”企业、制造业单项冠军企业和“专精特新”企业三大优质企业培育工程和“百千万计划”。鼓励各地对2022年工业总产值(或销售收入)同比增长达到一定额度的工业企业予以奖励。支持工业企业加大研发投入,鼓励有条件的地市对通过科技型中小企业入库评价、高新技术企业认定和增加研发投入的企业实施奖补政策。建立完善常态化服务机制,“点对点、一对一”包干联系企业,及时协调解决优质企业及重点企业在用能、用地、用工、物流、环保、研发、金融等方面的各类诉求。依托“粤商通”“市场主体诉求响应平台”等平台推进惠企政策“精准推送”“免申即享”,对企业开展诉求收集和办理。以“链长+链主制”协同推进建立重点产业供应链上下游企业供需对接机制,搭建产业链供应链供需对接撮合平台,促进大中小企业融通创新发展。引导国有企业加大对实体经济特别是制造业的投资力度,稳步提高省属国有企业2022年度新增投资中的制造业占比,加快推进一批标志性骨干项目并培育打造一批优质企业。


各地、各部门要进一步提高政治站位,切实担负起稳定工业经济增长的政治责任,全力以赴推动三季度工业经济有较好的上升,努力实现全年工业经济发展目标,稳住工业经济大盘。各地要加大惠企政策供给力度,加快落实好国家及省已出台的各项政策举措,加强政策配套,强化政策宣传,推进直达快享,谋划推出更多增量支持政策和改革创新举措,持续释放政策利好,稳定市场预期。省各有关单位要对本部门本领域的工业稳增长工作进行再部署再推动再落实,加大对各地的指导和支持。将工业稳增长工作列入重点督办范围,实施月度监测、季度通报,对工作不落实或者落实不到位的地区和部门进行约谈。组织开展2022年度工业稳增长综合评估,对全省前5名的地级以上市和前30名的县(市、区)予以通报表扬。


全面贯彻国家出台的相关支持政策,同类政策标准不一致的,按照从高不重复原则支持市场主体。本文件各项政策措施除有明确规定时限以外,执行至2022年12月31日


附件:政策措施分工表


政策措施分工表


来源:广东工信